| Manuais. |
Fluxogramas. |
| 1- Tecnologia da Informação. |
| Manual de Tecnologia da Informação |
Acesso Físico ao Data Center |
| Acesso Lógico ao Data Center |
| Gestão de Cópias de Segurança |
| 2- Investimento. |
| Manual de Investimentos |
Movimentação de Ativos Financeiro |
| Operações Compromissadas |
| Aprovação da Política de Investimentos |
| Credenciamento |
| 3- Benefícios Civis. |
| Manual de Benefícios Civis |
Concessão e Implantação de Benefício de Inatividade Civil |
| Revisão de Benefício de Inatividade Civil |
| Concessão e Implantação de Benefício de Pensão por Morte |
| Revisão de Benefício de Pensão por Morte |
| Gestão da Folha de Pagamento de Inativos e Pensionistas |
| 4. Atuária |
| Manual da Área Atuarial |
Gestão Atuarial |
| 5. Compensação Previdenciária |
| Compensação Previdenciária |
Compensação previdenciária |
| 6. Arrecadação |
| Manual de Arrecadação |
Poder Executivo |
| Poderes |
| Regularização Previdenciária de Servidores Licenciados sem Vencimentos |
| Regularização dos Servidores Cedidos para a Concessão de Benefício |
| Municipalizados |
| 7. Benefícios Militares |
| Manual de Benefício Militares |
Reserva e Reforma de Benefício Militar |
| Revisão de Benefício Militar |
| Reversão de Benefício Militar |
| Pensão Especial de Benefício Militar |
| Pensão por Morte Militar de Benefício Militar |
| Auxílio Morte de Benefício Militar |
| Auxílio Acidente de Benefício Militar |
| 8. Atendimento |
| Manual da Área de Atendimento |
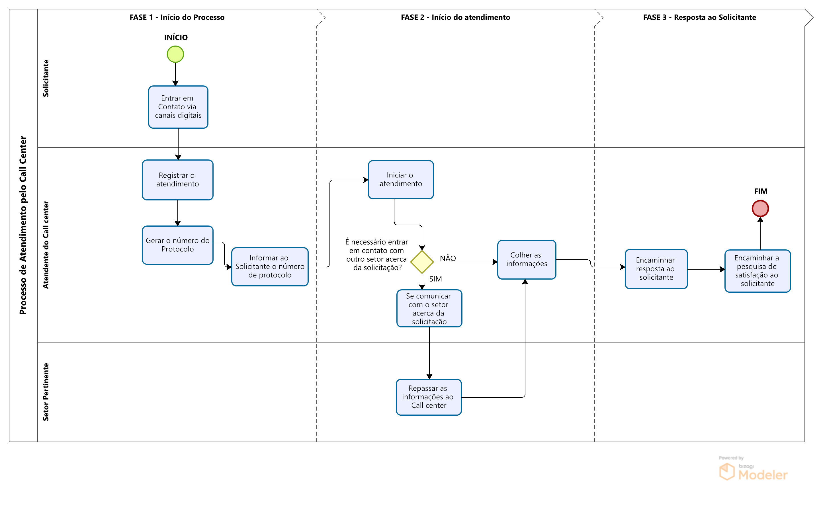
Call Center |
| CATEN |
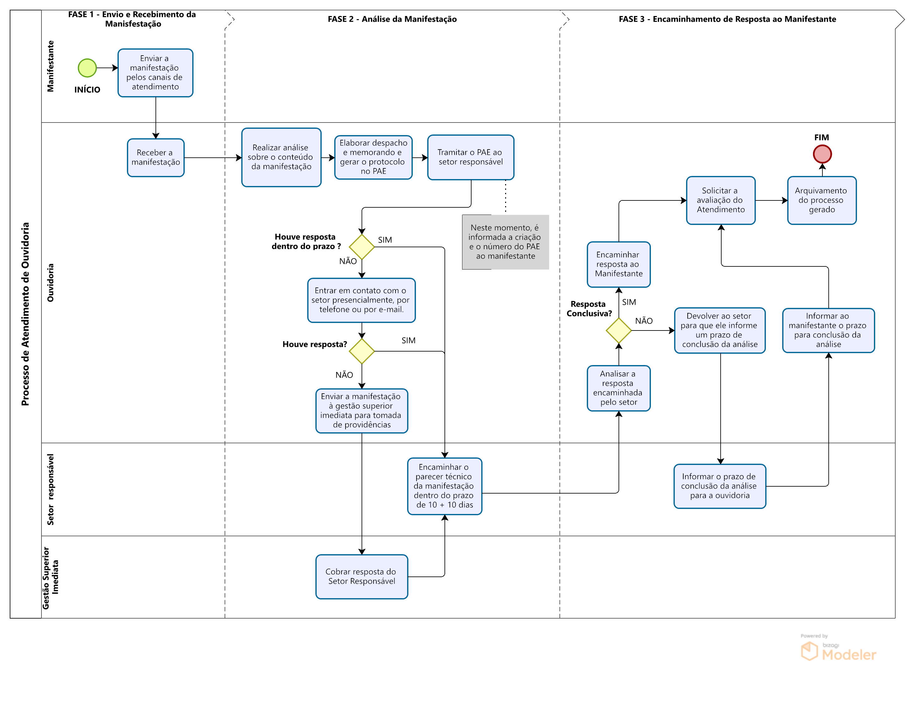
| Ouvidoria |
| Protocolo |
| 9. Financeiro |
| Manual Financeiro |
Demonstrativos Contábeis |
| Saldo da Taxa de Administração |
| Elaboração do PPA |
| Elaboração da LDO |
| Elaboração da LOA |
| 10. Administrativo |
| Manual dos Processos de Licitação |
Licitação |
| Dispensa Eletrônica |
| 11. Jurídico |
| Manual do Jurídico IGEPPS OFICIAL 2026 |
Cumprimento de Decisão judicial |
| Impugnação aos Cálculos |
| Cumprimento de Penhora |
| Recuperação de Crédito |
| Consultivo |
| RPV - Requisição de Pequeno Valor |