Pular para o conteúdo principal

Menu de atalhos

  • Ir para conteúdo
  • Ir para menu
  • Ir para busca
  • Ir para rodapé

Menu acessibilidade

  • Acessibilidade
  • Alto Contraste
  • Mapa do Site

Menu links importantes

  • Ouvidoria
Início

 

Main navigation

  • CENSO PREVIDENCIÁRIO
    • Servidores Efetivos Ativos
    • Censo Previdenciário 2024
  • INSTITUCIONAL
    • Administração de Recursos
    • Canais de Atendimento
    • Código de Ética e Políticas
    • Diretoria Executiva - DIREX
    • Estrutura Organizacional
    • História do Instituto
    • Lei de Criação do IGEPPS
    • LGPD
    • Projetos IGEPPS
      • Educação Previdenciária
      • Empreender
      • IGEPPS Saúde
      • Projeto Integrativo Você é Capaz!
      • Plano de Expansão IGEPPS
      • Rodas de Conversa
  • PRÓ-GESTÃO
    • Conheça o Pró Gestão
    • 3.1 - Controle interno
      • 3.1.1 - Mapeamento das Atividades das Áreas de Atuação do RPPS
      • 3.1.2 - Manualização das Atividades das Áreas de Atuação do RPPS
      • 3.1.3 - Certificação dos Dirigentes e Membros dos Conselhos
      • 3.1.4 - Estrutura do Controle Interno
      • 3.1.5 - Política de Segurança da Informação
      • 3.1.6 - Gestão e Controle da Base de Dados Cadastrais
    • 3.2 - Governança Corporativa
      • 3.2.1 - Relatório de Gestão
      • 3.2.2 - Planejamento
      • 3.2.3 - Relatório de Gestão Atuarial
      • 3.2.4 - Código de Ética
      • 3.2.5 - Políticas Previdenciárias de Saúde e Segurança
      • 3.2.6 - Política de Investimentos
      • 3.2.7 - Comitê de Investimentos
      • 3.2.8 - Transparência
      • 3.2.9 - Definição de Limites de Alçadas
      • 3.2.10 - Segregação das Atividades
      • 3.2.11 - Ouvidoria
      • 3.2.12 - Diretoria Executiva
      • 3.2.13 - Conselho Fiscal
      • 3.2.14 - Conselho Deliberativo
      • 3.2.15 - Mandato, Representação e Recondução
      • 3.2.16 - Gestão de Pessoas
    • 3.3 - Educação Previdenciária
      • 3.3.1 - Plano de Ação de Capacitação
      • 3.3.2 - Ações de Diálogo com os Segurados e a Sociedade
    • Manual 4.1 do Pró-Gestão
  • SERVIÇOS
    • Carta de Serviços
    • Calendário Unidade Móvel
    • Contracheque/Cédula C
    • Extrato Previdenciário
    • Consulta de Processos
    • Cronograma de Pagamento
    • Comunicação com a sociedade
    • Retirada de Portaria
    • Lista de Documentos para Processos
    • Sistema de Atendimento Agendado - SIAAG
    • Requisições de Pequeno Valor - RPV
    • Simulador do Benefício Especial
    • Certidão de Tempo de Contribuição - CTC
    • Recuperação de Créditos
  • TRANSPARÊNCIA PÚBLICA
    • Arrecadômetro
    • Boletim Previdenciário
    • Clipping
    • Conselhos e Comitês
    • Consulta CADPREV
    • Controle Interno
    • Diário Oficial
    • Demonstrações financeiras e contábeis
    • Governança
    • Investimentos e Atuária
    • Legislação
    • Licitações, Chamadas Públicas e Contratos
    • Passivo Judicial
    • Prestações de Contas Anuais e Auditorias Externas
    • Programas e Ações
    • Remuneração de inativos e pensionistas
    • Serviço de Informação ao Cidadão – SIC
    • Relatório Anual da Autoridade de Gerenciamento
    • Remuneração de servidores
    • Relatório do Regime de Previdência Complementar
  • OUVIDORIA
  1. Início

Financeiro

Manuais:
Manual da Área Financeira

Fluxogramas:
Fluxos de Tesouraria:

  • Fluxo do Saldo da Taxa de Administração

Fluxos de Contabilidade:

  • Fluxo da Elaboração de Demonstrativos Contábeis

Fluxos de Orçamento:

  • Fluxo da Elaboração do PPA
  • Fluxo da Elaboração da LDO
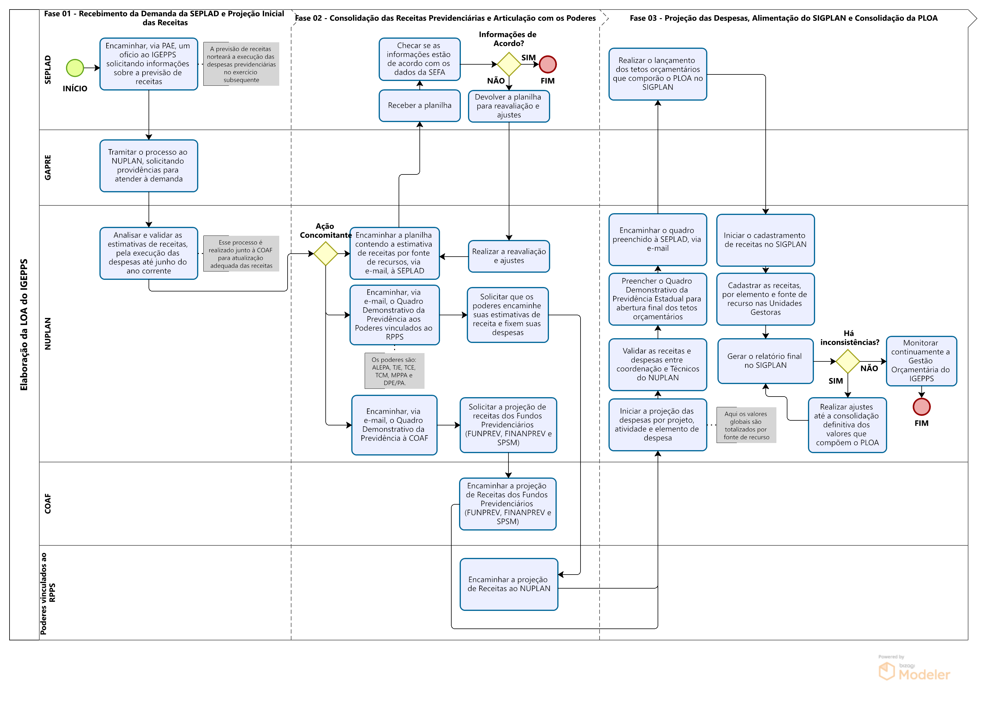
  • Fluxo da Elaboração da LOA

Logo Rodapé

INSTITUTO DE GESTÃO PREVIDENCIÁRIA E PROTEÇÃO SOCIAL DO ESTADO DO PARÁ


Sede Belém

Av. Alcindo Cacela, 1962 - Nazaré

CEP: 66.040-020

Fone: (91) 3182-3500 /  3217-7037

IGEPPS Abaetetuba

Rua Lauro Sodré, 1512, entre as avenidas Dom Pedro ll e Pedro Rodrigues, bairro Centro
8h às 15h.

Contato: (91) 98495-6419


IGEPPS Altamira

Travessa Raymundo de Paula Marques, 269, bairro Centro (ao lado da Câmara Municipal)

8h às 15h.


IGEPPS Capanema

Passagem 19 de Junho, entre Salim Abud e 28 de Outubro, nº 8, Centro

8h às 15h.

Contato: (91) 98605-2367


IGEPPS Castanhal

Rua Marechal Deodoro, 253, bairro Ianetama

8h às 15h.

Contato: (91) 3711-2679


IGEPPS Marabá

Avenida Tocantins, nº 112 – Lote 08, bairro Novo Horizonte

08 às 15h.

Contato: (91) 98489-2277


IGEPPS Santarém

Avenida Curuá Una, 359, bairro Prainha Santa Clara

8h às 15h.

Contato: (91) 98489-7033


IGEPPS Paragominas

Rua Bernardo Sayão, nº147, bairro Célio Miranda

08h às 15h.